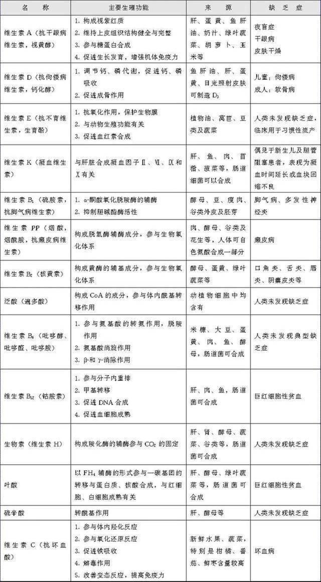
维生素是人和动物为维持正常的生理功能,而必须从食物中获得的一类微量的有机物质,在人体生长、代谢、发育过程中发挥着重要的作用。
维生素有水溶性维生素和脂溶性维生素,水溶性维生素有B族维生素和维生素C,脂溶性维生素E,维生素A,维生素D和维生素K,每一种维生素对人身体的作用都是不一样的。
维生素A对人体的作用,主要为维持各种上皮细胞的生长,预防夜盲症及角膜软化症,B族维生素是辅酶的组成部分。
维生素C对人体的作用比较多,主要是维持血管、肌肉、骨骼牙齿等器官的正常功能,尤其能增强毛细血管的弹性,预防出血。
维生素D可促进骨骼的发育,维生素E对人体的主要功能是消除自由基、抗氧化,从而延缓机体的衰老。
我们都知道维生素对身体减肥非常重要,如果身体缺乏维生素,就会出现很多不适症状,维生素的种类非常多,不同的维生素有着不同的生理意义,主要的食物来源也不同,那么,人体缺维生素有什么症状呢?
维生素缺乏症一览表,看看自己缺什么,建议了解一下,记得收藏哦
维生素的种类有很多,无论身体缺乏哪种维生素,都会对自身的健康造成不良影响。而维生素大多存在于各种新鲜的水果和蔬菜中,因此大家一定要注意调整健康的生活方式,避免出现挑食或者偏食的现象。























